热门搜索:
预约挂号、预防接种
服务号
订阅号
首页
医院概况
医院介绍
现任领导
主要荣誉
医院环境
党群建设
党建风采
党建动态
青春飞扬
青年风采
职工之家
文体活动
新闻动态
榄医新闻
学术动态
健康义诊
通知公告
诊疗服务
挂号指南
预约挂号
门诊
急诊
住院
体检
报告查询
交通位置
院内布局
专科专家
科研教学
科教动态
文档下载
成果展示
院务公开
医疗机构概况
医疗服务概况
网上留言
行风廉政建设
医院文化
院训、院徽、院歌
宗旨、愿景、理念
健康园地
健康教育
疾病预防
招贤纳士
招聘公告
招聘系统
招标投标
院内招标
采购平台
辅助栏目
联系我们
电话一览表
网站地图
医患问答
友情链接
标识
专科专家
临床科室
医技科室
职能部门
妇儿
产科
儿科
儿童康复保健科
妇科
新生儿科
内科
呼吸内科
内分泌科
肾内科
神经内一科
心血管内科
消化内科
血透室
心理、睡眠科
肿瘤科
中医科
神经内二科
外科
耳鼻喉科
骨一科
骨二科
普外三区(胃肠外科、胃食管返流外科、疝外科、减重代谢外科)
口腔科
麻醉科
泌尿外科
皮肤科
普外一区(肝胆胰脾外科、肛肠外科、介入与血管外科)
普外二区(甲状腺外科、乳腺科、小儿普外科、疼痛科)
神经外科
骨三科
疼痛科
胸心外科
眼科
心脏中心
其他
健康管理(体检)中心
急诊科
康复科
重症医学科
头晕眩晕诊疗中心
医技科室
病理科
超声科
医学影像科
高压氧科
核医学科
检验科
内镜中心
消毒供应中心
心电图室
临床营养科
药学部
暂无数据
院务公开
医疗机构概况
医疗服务概况
网上留言
行风廉政建设
新闻动态
首页
>
院务公开
>
行风廉政建设
行风廉政建设
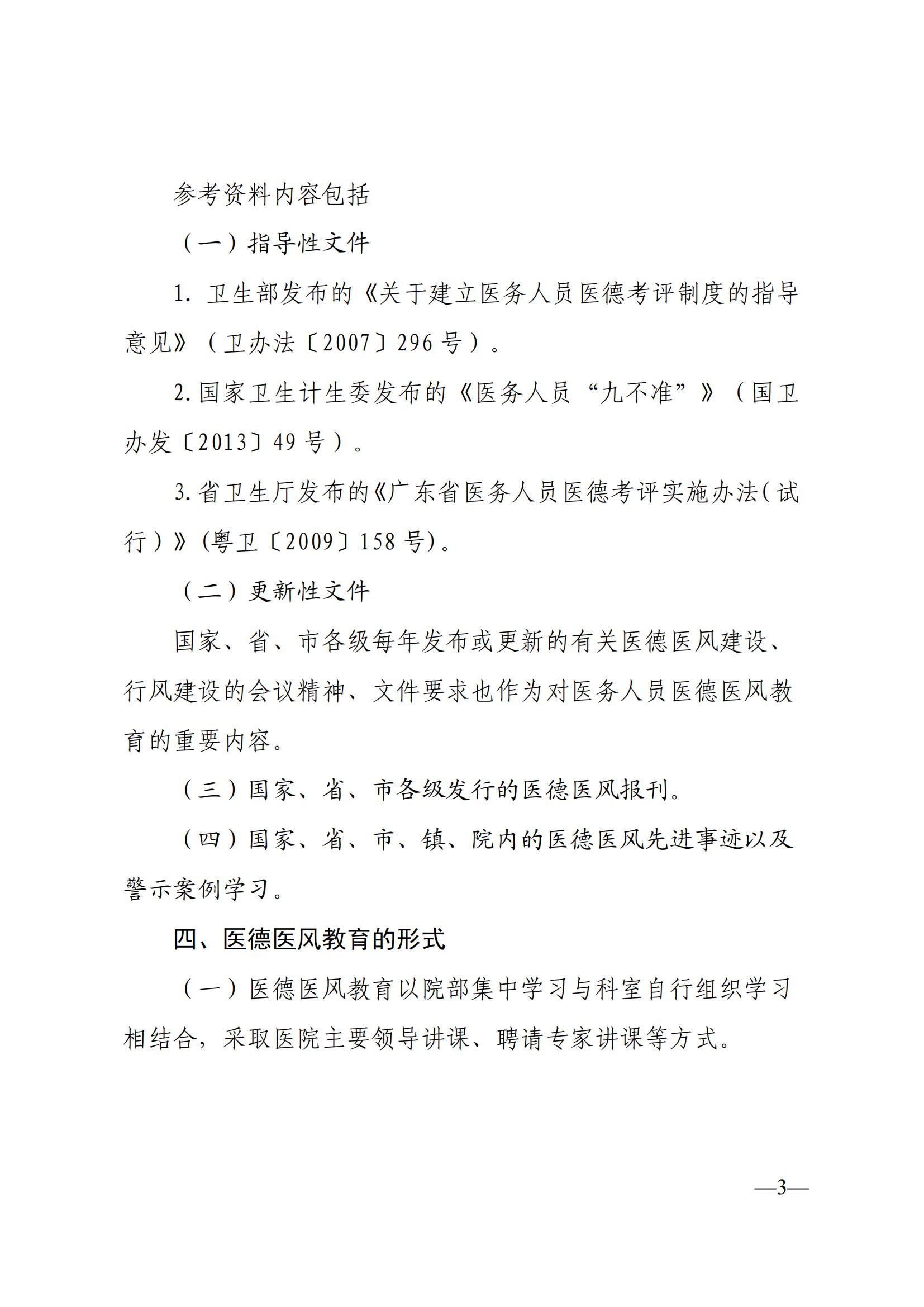
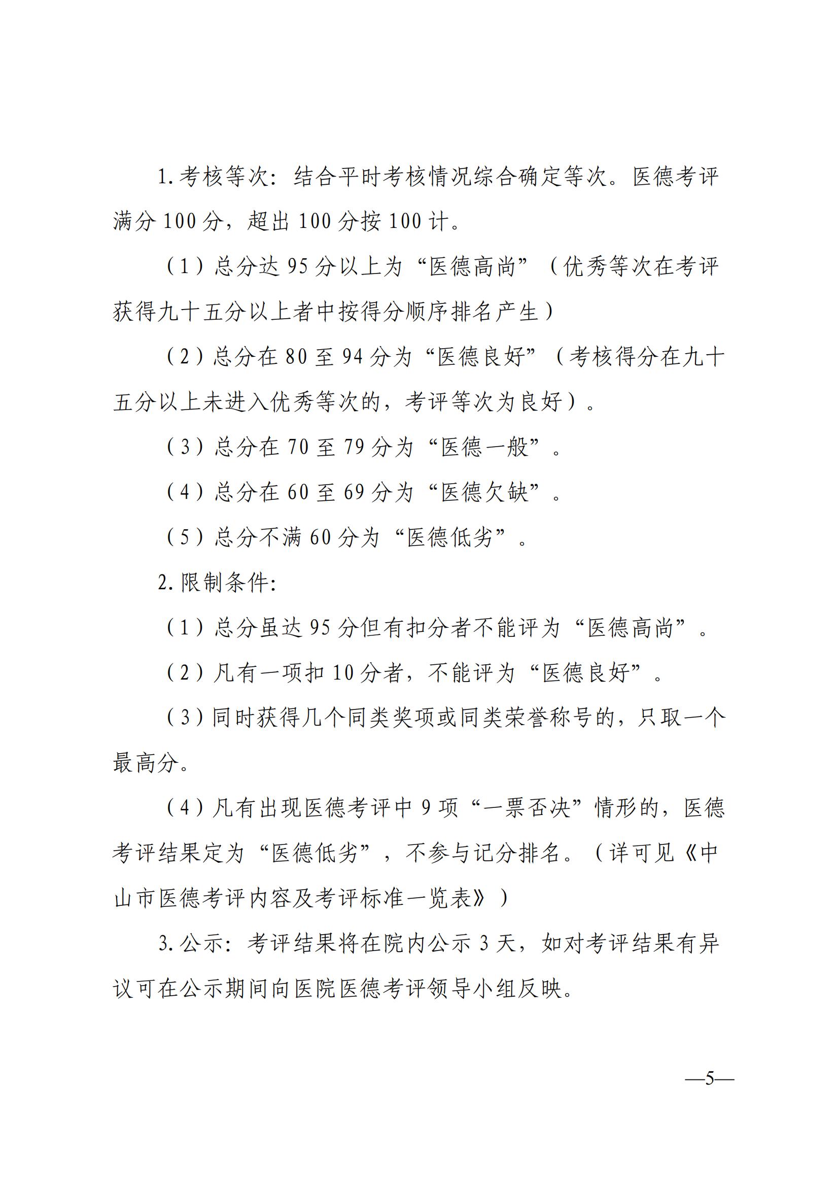
中山市小榄人民医院关于修订《医德医风教育与考核制度》的通知
发布时间:2021-11-23
点击率:
返回
上一篇:“红包”、回扣行为投诉举报渠道
友情链接:
广东省卫生和计划生育委员会
中山市人民政府
中山市卫生健康局政务网
中山市小榄镇政府政务网
总机电话:
0760-88662120
医院地址:中山市小榄菊城大道中段65号
医患问答
网站地图
电话一览表
联系我们
招聘公告
粤ICP备17012900号
Copyright © 2018 All Rights Reserved. 中山市小榄人民医院.
0760-88662120